2月29日,網傳有著“簽證龍頭”之稱的百程旅行網宣布公司無法繼續運轉,開始啟動清算程序。對此,有內部員工對記者表示,該消息屬實。百程旅行的淘寶店客服對記者表示,不再受理簽證業務。

資金鏈斷裂,公司請員工“自謀出路”
“公司早就休假了,之前說3月2號復工,但目前已經通知自謀出路。”一位百程旅行內部人員對記者表示。
2月28日,百程旅行在發給員工的一份名為《關于公司決定關閉公司啟動清算準備的通知》中表示,受新冠疫情影響,資金不能維持公司繼續運轉。為此,公司將進行全面善后處理,請員工給予理解和支持,并提前做好自謀出路的準備。此前,在百程旅行官網上的公告則顯示,該公司暫定休假至2020年3月1日,3月2日正常上班。休假期間公司不再受理新的簽證訂單業務。
該文件還顯示,百程旅行準備清算流程,除負責留守清算的人員外,請員工于3月9日16:00前完成公司財產歸還、借款(借支)等賬務處理、個人物品清理、離職手續辦理等相關手續;同時由于公司資金緊缺,公司于3月10日先行支付員工1月薪資,3月起將不再為員工繳納五險一金及發放工資,請員工提前安排好相關事宜;請各分公司負責人,財務人力及業務負責人配合公司站好最后一班崗,協助公司處理好注銷公司、賬務處理、固定資產處理及業務相關事宜等工作。
百程旅行上海專營店淘寶客服對記者表示,不再受理簽證業務。
百程旅行官網顯示,其非工作日的客服時間為9時至18時,而新京報記者通過該平臺APP、官網、飛豬、微信小程序等試圖獲得聯系,但皆被告知均無法轉到人工服務。
“再也沒有1元美簽、8元日本新加坡簽證、599元歐美簽證了,希望他們能緩過來。”一名百程旅行的用戶對記者表示。
曾掛牌新三板但連年虧損,因未及時披露年報退市
公開資料顯示,百程旅行網是經國家旅游局、北京市工商行政管理局批準設立的,具有獨立法人資格的股份制企業,注冊資本2526.8969萬元,擁有中國公民出境旅行業務特許經營許可及電信與信息服務業務經營許可。公司主要經營出境旅行在線零售、商務旅行服務,總部設立在北京,并在上海、廣州、深圳、成都、沈陽、武漢設立六個分公司。2013年8月,公司被北京市旅行社等級評定委員會評定為“5A級旅行社”。
據媒體報道,2014年3月,百程旅行獲得阿里巴巴、寬帶資本2000萬美元B輪投資。2015年7月,百程旅行完成由王亞偉旗下的千合資本領投,點睛資本、飛豬資本、博雅資本等投資機構跟投的2億元融資。
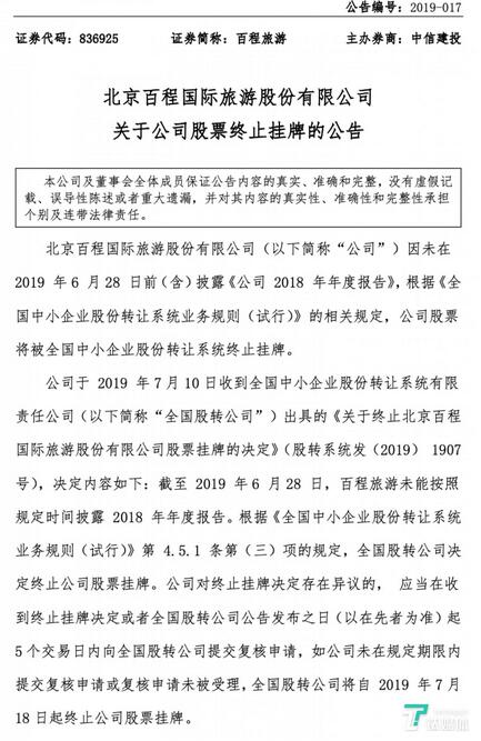
2016年,百城旅行在新三板掛牌公開轉讓。不過,2019年7月,該公司發布公告稱,因未在2019年6月28日前披露2018年年度報告,被中止在新三板掛牌,百程旅行退市。
百程旅行已經連續多年處在虧損狀態。據該公司披露,2015年,公司凈虧損3935.19萬元;2016年,凈虧損4510.81萬元;2017年,凈虧損2795.45萬元;2018年上半年凈虧損1285.64萬元。
2018年上半年財報顯示,百程旅行在報告期內負債有所增加,公司負債總計1.16億元,較期初增加4205.84萬元,變動率為56.52%。對此,百程旅行解釋是因為報告期內使用銀行貸款導致。正因銀行貸款,報告期末,百程旅行的總資產變更為1.36億元,較初期增加2919.8萬元。
對于虧損業績,百程旅行在財報中表示,主要原因是因為公司仍處于互聯網行業公司業務拓展期,技術研發投入處于相對較高水平,同時市場競爭及人力變動因素對業務利潤形成擠占。雖然公司營業利潤已進入快速增長通道,逐步接近扭虧拐點,但實現盈利的時間存在不確定性,在未來一定期間公司經營業績仍存在持續虧損的風險。【責任編輯/孟亮】
來源:新京報
IT時代網(關注微信公眾號ITtime2000,定時推送,互動有福利驚喜)所有原創文章版權所有,未經授權,轉載必究。
創客100創投基金成立于2015年,直通硅谷,專注于TMT領域早期項目投資。LP均來自政府、互聯網IT、傳媒知名企業和個人。創客100創投基金對IT、通信、互聯網、IP等有著自己獨特眼光和豐富的資源。決策快、投資快是創客100基金最顯著的特點。
小何
小何
小何
小何